| 2-3Y(90cm) | ¥4500 | 158件可售 |
|
| 4Y(100cm) | ¥4500 | 115件可售 |
|
| 5Y(110cm) | ¥4500 | 122件可售 |
|
| 6Y(120cm) | ¥4500 | 102件可售 |
|
| 7Y(130cm) | ¥4500 | 93件可售 |
|
| 8Y(140cm) | ¥4500 | 146件可售 |
|
甜朵贸易童装义乌篁园市场
14年
| 吴红琴 联系客服 | |
| 81078488 15868937777 | |
| 15868937777 | |
| 义乌篁园服装市场7门5楼2街Y5-0488A |
商铺公告
商品分类
商品推荐

更新时间:2025-12-24 13:00
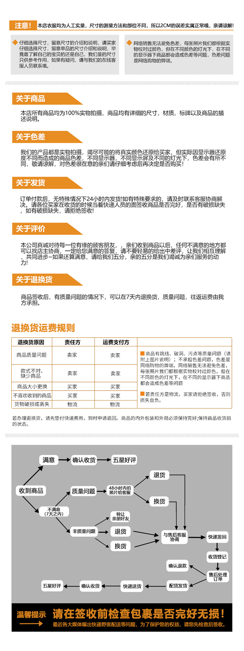
——— 温馨提示 ———
购买商品请先切换为买家状态
或登录义乌购APP扫二维码购买